×ðÁú¿­Ê±

רÌâרÀ¸

¡°Ë¢ÐÂÁ¢Òì¡¢¸ß°ºÓÐΪ¡±´óÌÖÂÛ

ѧϰÐû´«
Êг¡¿ªÍØ
ÖÊÁ¿Çå¾²

×ðÁú¿­Ê±ÈËÉú¾ÍÊDz«¡¤(ÖйúÇø)¹Ù·½ÍøÕ¾

¹ØÓÚ¿ªÕ¹¡°Ë¢ÐÂÁ¢Òì¡¢¸ß°ºÓÐΪ¡±

´óÌÖÂÛµÄʵÑ鼯»®

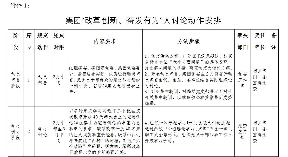
ΪÉîÈëѧϰ¹á³¹Ï°½üƽ×ÜÊé¼ÇÔÚÇìףˢпª·Å40ÖÜÄê´ó»áÉϵÄÖ÷Òª½²»°¾«Éñ¡¢Ê¡Î¯Ê®Ò»½ìÆß´ÎÈ«»á¾«Éñ¼°Ê¡¡°Á½»á¡±¾«Éñ£¬£¬½øÒ»²½º»ÊµÐÂÐÎÊÆÏ½¨Í¶¼¯ÍŸßÖÊÁ¿Éú³¤ÊÂÇé»ù´¡£¬£¬ÎªÎÒÊ¡ÔÚ¡°Á½×ª¡±»ù´¡ÉÏÖÜÈ«ÍØÕ¹ÐÂÊ±ÊÆ×ö³öеĸü´óТ˳£¬£¬Æ¾Ö¤Ê¡Î¯ºÍÊ¡¹ú×Êίµ³Î¯¿ªÕ¹¡°Ë¢ÐÂÁ¢Òì¡¢¸ß°ºÓÐΪ¡±´óÌÖÂ۵İ²ÅźÍÒªÇ󣬣¬ÏÖÖÆ¶©ÈçÏÂʵÑ鼯»®¡£¡£¡£¡£¡£

Ò»¡¢×ÜÌåÒªÇó

¼á³ÖÒÔϰ½üƽÐÂʱ´úÖйúÌØÉ«Éç»áÖ÷ÒåÍ·ÄÔΪָµ¼£¬£¬ÉîÈëѧϰ¹á³¹µ³µÄÊ®¾Å´ó¾«Éñ¡¢Ï°½üƽ×ÜÊé¼ÇÊÓ²ìɽÎ÷Ö÷Òª½²»°¾«Éñ£¬£¬¸ß¾ÙÐÂʱ´úˢпª·ÅìºÆì£¬£¬Ï¸ÃÜÁ¬Ïµ¼¯ÍÅË¢ÐÂתÐÍʹÃüʹÃüºÍ¿í´óµ³Ô±¸É²¿Í·ÄÔÊÂÇéÏÖʵ£¬£¬Í»³öÄ¿µÄµ¼Ïò¡¢ÎÊÌâµ¼Ïò¡¢Êµ¼ùµ¼Ïò£¬£¬Ôöǿˢоö²»¿ÉÂäÎéµÄÐÅÐÄ£¬£¬ÔöÇ¿Á¢ÒìÇý¶¯Éú³¤µÄÀíÄ£¬ÔöÇ¿ÓÂÓÚ¼ÌÐø×÷ΪµÄ×Ô¾õ£¬£¬Íƶ¯Í·ÄÔÔÙ½â·Å¡¢Ë¢ÐÂÔÙÉîÈë¡¢Á¢ÒìÔÙ·¢Á¦¡¢Ð§ÂÊÔÙÌáÉý¡¢ÊÂÇéÔÙץʵ£¬£¬·ÜÁ¦Æ×дÐÂʱ´ú½¨Í¶¼¯ÍÅË¢ÐÂתÐÍÐÂÆªÕÂ,ÒÔÓÅÒìЧ¹ûÓ­½ÓÖлªÈËÃñ¹²ºÍ¹ú½¨Éè70ÖÜÄê¡£¡£¡£¡£¡£

´óÌÖÂÛ´Ó2019Äê2ÔÂÖÐÑ®ÖÁ4ÔÂβÔÚÈ«¼¯ÍÅ¿í´óµ³Ô±¸É²¿¡¢Ö°¹¤ÈºÖÚÖпªÕ¹£¬£¬ÒÔÖвãÒÔÉÏÏòµ¼¡¢Á½¼¶»ú¹Ø¸É²¿ÎªÖص㡣¡£¡£¡£¡£¸÷¼¶Ïòµ¼¸É²¿ÒªÒÔÉÏÂÊÏ£¬£¬´ø¶¯½â·ÅÍ·ÄÔ£¬£¬´ø¶¯²éÕÒÎÊÌ⣬£¬´ø¶¯Õû¸ÄÌáÉý¡£¡£¡£¡£¡£¸÷¼¶¸÷²¿·ÖÒª½ÓÄÉÓÐÓÃÐж¯£¬£¬·¢¶¯Ö¸µ¼È«ÌåÖ°¹¤ÈºÖÚÓ»Ô¾¼ÓÈë¡£¡£¡£¡£¡£

¶þ¡¢»ùÀ´Ô´Ôò

£¨Ò»£©¼á³Ö׼ȷµ¼Ïò¡£¡£¡£¡£¡£ÖÜÈ«Âäʵϰ½üƽ×ÜÊé¼ÇÔÚÇìףˢпª·Å40ÖÜÄê´ó»áÉϵÄÖ÷Òª½²»°¾«ÉñºÍÊÓ²ìɽÎ÷Ö÷Òª½²»°¾«Éñ£¬£¬Ê÷ÀΡ°ËĸöÒâʶ¡±£¬£¬¼á¶¨¡°Ëĸö×ÔÐÅ¡±£¬£¬×öµ½¡°Á½¸öά»¤¡±£¬£¬ÇÐÊµÍÆ¶¯ÖÐÑë´óÕþÄ¿µÄºÍʡίʡÕþ¸®¾öÒé°²ÅÅÂ䵨ÊÕЧ¡£¡£¡£¡£¡£

£¨¶þ£©¼á³ÖÏòµ¼´ø¶¯¡£¡£¡£¡£¡£¸÷¼¶Ïòµ¼¸É²¿Òª´ø¶¯½â·ÅÍ·ÄÔ£¬£¬´ø¶¯²éÕÒÎÊÌ⣬£¬´ø¶¯Õû¸ÄÌáÉý£¬£¬ÈÏÕæÆÊÎö×ÔÉíÔÚÕþÖζ¨Á¦¡¢ÊÂÇé˼Ð÷ºÍÄÜÁ¦ËØÑøµÈ·½Ãæ±£´æµÄ²î±ð£¬£¬×ª±äÉú³¤ÀíÄ£¬ÆÆ³ýÍ·ÄÔ¶¨Ê½£¬£¬ÇÐʵÔöÇ¿¿ªÍؽøÈ¡¡¢×ßÔÚǰÏߵ͝Á¦ºÍ¾¢Í·¡£¡£¡£¡£¡£

£¨Èý£©¼á³ÖÁªÏµÏÖʵ¡£¡£¡£¡£¡£ÉîÈëÊáÀíÔÚѧϰ¹á³¹Ï°½üƽ×ÜÊé¼ÇÖÜÈ«Éˢпª·ÅÖ÷ҪͷÄÔ¡¢ÂäʵÐÂÉú³¤ÀíÄî¡¢ÍÆ¶¯¸ßÖÊÁ¿Éú³¤µÈ·½ÃæµÄÖØµãÄѵãÎÊÌ⣬£¬×ÅÁ¦²éÕÒÍ»³ö¶Ì°å£¬£¬´ø×ÅÎÊÌâÌÖÂÛ£¬£¬Ó­×ÅÎÊÌâÇó½â¡£¡£¡£¡£¡£

£¨ËÄ£©¼á³ÖÁ¬ÏµÈÚÈë¡£¡£¡£¡£¡£½«´óÌÖÂÛͬÖÜÈ«¼ÓËÙ¼¯ÍÅ»ì¸ÄÁ¬ÏµÆðÀ´£¬£¬Ò»Ö±°Ñ´óÌÖÂÛÔ˶¯ÒýÏòÉîÈ룬£¬È·±£È¡µÃʵЧ¡£¡£¡£¡£¡£

Èý¡¢Ö÷ҪʹÃü

Õâ´Î´óÌÖÂÛÎ§ÈÆ¡°Ë¢ÐÂÁ¢Òì¡¢¸ß°ºÓÐΪ¡±Ö÷Ì⣬£¬Öصã¾Û½¹ÒÔÏ·½ÃæÕö¿ª¡£¡£¡£¡£¡£

£¨Ò»£©ÆÆ³ý½©»¯ÊؾÉ£¬£¬×ÅÁ¦½â¾öË¢ÐÂÒâʶ²»Ç¿ÎÊÌ⣬£¬¼á³ÖÒÔË¢ÐÂÆÆ½âÉú³¤ÄÑÌâ¡£¡£¡£¡£¡£ÒªÉî¿ÌÊìϤÉú³¤µÄ²î±ðʵÖÊÊÇˢеIJî±ð£¬£¬ÇÐʵ°ÑˢзÅÔÚÕûÌåÊÂÇéµÄÍ»³öλÖ㬣¬¼á¾öÆÆ³ý¸É²¿Ö°¹¤Öб£´æ×ŵÄË¢ÐÂÁ¢ÒìηÄÑÇéÐ÷ºÍÄ«ÊØÂªÏ°ÊØ¾ÉÍ·ÄÔ£¬£¬Éî¿ÌÆÊÎöÖÆÔ¼Ë¢ÐÂÉú³¤µÄÒ»Çв»ÊÊʱÒ˵ÄÍ·ÄÔ¿´·¨ºÍÌåÖÆ»úÖÆÎó²î£¬£¬ËÕÐÑÊìϤˢÐÂÖ»ÓоÙÐÐʱûÓÐÍê³Éʱ£¬£¬ÐγÉÔÊÐíË¢ÐÂÓÐʧÎó¡¢µ«²»ÔÊÐí²»Ë¢ÐµÄÏÊÃ÷µ¼Ïò£¬£¬ÓÃˢеÄÍ·ÄԺͲ½·¥À´ÆÆ½âÉú³¤ÄÑÌâ¡£¡£¡£¡£¡£ÒªÈÏÕæ×ܽá½üÄêÀ´Ë¢ÐÂÉϵÄÄÑÌâÓëȱ·¦£¬£¬½øÒ»²½ÍêÉÆË¢ÐÂ˼Ð÷ºÍ¼Æ»®£¬£¬¸ßÖÊÁ¿Íê³É¼¯ÍÅ»ì¸ÄÖØÈΡ£¡£¡£¡£¡£Òª¿ÆÑ§ÔËÓúÍÍêÉÆ¡°ÈÝ´í¡±»úÖÆ£¬£¬Òª½¨ÉèÅäÌ×Õþ²ß²½·¥£¬£¬ÎªÓÂÓÚˢеļÌÐøÕß³ÅÑü´òÆø£¬£¬Íƶ¯¸÷¼¶¸É²¿³ÉΪˢеÄÔö½øÅɺÍʵ¸É¼Ò¡£¡£¡£¡£¡£Í¨¹ý´óÌÖÂÛ£¬£¬³ä·ÖÒý·¢¿í´óµ³Ô±Ïòµ¼¸É²¿Ë¢ÐµÄ×Ô¶¯ÐÔ¡¢Æð¾¢ÐԺʹ´Á¢ÐÔ£¬£¬Îª½¨Í¶¼¯ÍÅË¢ÐÂÉú³¤Ìṩǿ¾¢¶¯Á¦¡£¡£¡£¡£¡£

£¨¶þ£©ÆÆ³ýÒòÑ­ÊØ¾É£¬£¬×ÅÁ¦½â¾öÁ¢Ò쾫Éñȱ·¦ÎÊÌ⣬£¬¼á³ÖÒÔÁ¢ÒìÒý·¢¶¯Á¦»îÁ¦¡£¡£¡£¡£¡£ÒªÉî¿ÌÊìϤÁ¢ÒìÊÇÒýÁìÉú³¤µÄµÚÒ»¶¯Á¦£¬£¬ÒÔÁ¢ÒìÒýÁ켯ÍÅÓÉ´Ö·ÅʽÉú³¤Ïò¼¯Ô¼»¯Éú³¤×ª±ä£¬£¬Íƶ¯¿ÆÑ§ÊÖÒÕ¡¢×éÖ¯¼Ü¹¹¡¢ÉÌҵģʽ¡¢È˲Å×÷ÓýµÈ·½ÃæÁ¢Ò죬£¬ÒÔ½ñÌìµÄÁ¢ÒìÓ®µÃÃ÷ÌìµÄÉú³¤¡£¡£¡£¡£¡£ÀÎÀÎÕÆÎÕÐÞ½¨¹¤Òµ¸ïÃü´óÇ÷ÊÆ£¬£¬ÖÂÁ¦ÓÚ×°ÅäʽÐÞ½¨ÊÖÒÕµÄÑз¢ºÍÍÆ¹ã£¬£¬¼ÌÐø¼Ó´óÊÖÒÕÑз¢Í¶È룬£¬°ü¹ÜÊÖÒÕÑз¢ÓöÈÕ¼±È£¬£¬Ìá¸ßÆóÒµÊÖÒÕÕâÒ»½¹µã¾ºÕùÁ¦¡£¡£¡£¡£¡£ÓÅ»¯¼¯ÍÅ×éÖ¯¼Ü¹¹£¬£¬¼ÓËÙ¹¹½¨Ö°ÄÜÇåÎú¡¢Á÷³ÌÓÅ»¯¡¢¹Ü·ÅÁ¬Ïµ¡¢È¨Ôðµ½Î»µÄĸ×Ó¹«Ë¾¹Ü¿ØÏµÍ³ºÍ¼¯ÍÅÕ½ÂÔÖ´ÐÐϵͳ¡£¡£¡£¡£¡£ÉîÈëÍÆ½øÉÌҵģʽת±ä£¬£¬ÊµÏÖ²úÈÚÁ¬Ïµ£¬£¬²ú´´Èںϣ¬£¬½øÒ»²½ÈùŰåÓªÒµµÄÕ¼±ÈϽµ£¬£¬ÌáÉýͶ×Ê×ðÁú¿­Ê±Ò»Ì廯Ӫҵ±ÈÖØ¡£¡£¡£¡£¡£ÒªÁ¢ÒìÈ˲ÅÅàÓýʹÓûúÖÆ£¬£¬¼á³ÖÒý²ÅÓý²ÅÓòŲ¢¾Ù£¬£¬ÓÅ»¯¼¤Àø»úÖÆ£¬£¬¼ÓËÙ×ðÁú¿­Ê±È˲ŸߵØ£¬£¬Îª¸ßÖÊÁ¿Éú³¤ÌṩÓÐÁ¦µÄÈ˲ÅÖ§³Ö¡£¡£¡£¡£¡£Í¨¹ý´óÌÖÂÛ£¬£¬¼¤»î¼¯ÍÅȫԱ¿ªÍØÁ¢ÒìµÄÖØ´óDZÄÜ£¬£¬ÐγÉÁ¢ÒìԴȪ³ä·ÖÓ¿Á÷µÄÉú¶¯Ê±ÊÆ¡£¡£¡£¡£¡£

£¨Èý£©ÆÆ³ý¹Ø±ÕÏÁ°¯£¬£¬×ÅÁ¦½â¾öÀ©´ó¿ª·Å²»·óÎÊÌ⣬£¬¼á³ÖÒÔ¿ª·Å´ÙˢдÙÉú³¤¡£¡£¡£¡£¡£ÒªÉî¿ÌÊìϤ¹Ø±ÕÒ»¶¨ÂäÎ飬£¬²»¿ª·Å¾ÍÄÑÒÔ¸úÉÏʱ´úǰ½øµÄ³ÌÐò£¬£¬ÔöÇ¿¹ú¼Ê»¯µÄ×Ô¾õºÍ×ÔÐÅ¡£¡£¡£¡£¡£ÒªÆð¾¢Íƽø¡°´óÍâÑó¡±Õ½ÂÔ£¬£¬ÔöÇ¿Ó뺣ÄÚÍâÙÉÐС¢ÉÏÏÂÓι¤Òµ£¬£¬°üÀ¨ÃñÓªÆóÒµÔÚÄڵıê¸ËÆóÒµµÄ½»Á÷Ïàͬ£¬£¬¸ü¸ßˮƽ¡°Òý½øÀ´¡±¡¢¸ü´ó³ÌÐò¡°×ß³öÈ¥¡±£¬£¬Æð¾¢×êÓªÔÚ×ÊÔ´¡¢È˲š¢ÊÖÒÕ¡¢Ñз¢¡¢ÖÎÀíµÈ·½ÃæµÄÉî¶ÈÏàÖú£¬£¬Ò»Ö±ÓÅ»¯º£ÄÚÍâ½á¹¹£¬£¬ÌáÉý¼¯ÍÅÕûÌ徺ÕùÁ¦¡£¡£¡£¡£¡£Òª×½×¡ÎÒÊ¡´òÔì¶ÔÍ⿪·ÅиߵصÄÉú³¤»úÔµ£¬£¬Æð¾¢ÈÚÈë¡°Ò»´øÒ»Æð¡±×ðÁú¿­Ê±ºÍ¾©½ò¼½¡¢ÔÁ¸Û°Ä´óÍåÇø¡¢³¤Èý½ÇµÈ¹ú¼ÒÖØ´óÕ½ÂÔ£¬£¬¼á¶¨²»ÒÆ×ß¿ª·ÅÉú³¤¡¢ÏàÖúÉú³¤¡¢½èÁ¦Éú³¤µÄз×Ó¡£¡£¡£¡£¡£Í¨¹ý´óÌÖÂÛ£¬£¬´òÔ콨Ͷ¿ª½®ÍØÍÁ¡¢Ó´³Ð·µÄÐÂÐÎÏ󣬣¬ÕæÕýÔÚÀ©´ó¿ª·ÅÖÐÓ®µÃ¸ü¶àÉú³¤»úÔµºÍ¸ü´óÉú³¤¿Õ¼ä¡£¡£¡£¡£¡£

£¨ËÄ£©ÆÆ³ý×ÊÔ´ÒÀÀµ£¬£¬×ÅÁ¦½â¾öÊг¡ÀíÄŨÎÊÌ⣬£¬¼á³ÖÒÔÊг¡·­¿ªÉú³¤ÐÂͨ;¡£¡£¡£¡£¡£ÒªÉî¿ÌÊìϤàóÓÚ×ÊÔ´ÒÀÀµºÍÕþ¸®ÒÀÀµÃ»Óгö·£¬£¬²»»á´³Êг¡¾Í²»»áʵÏÖ¸ßÖÊÁ¿Éú³¤¡£¡£¡£¡£¡£ÒªÀÎÀÎÕÆÎÕÊг¡»¯Ë¢ÐÂÆ«Ïò£¬£¬ÇÀ×¥Êг¡ÔÚ×ÊÔ´Åä×ÊÖÐÆð¾öÒéÐÔ×÷ÓõÄÎÞÏÞÉÌ»ú£¬£¬ÒÔ×÷ΪһÃû²«»÷ÓÚÍêÈ«Êг¡¾ºÕùÁìÓòµÄÐÞ½¨ÈËΪ°Á¡£¡£¡£¡£¡£Í¨¹ý´óÌÖÂÛ£¬£¬ÔöÇ¿ÔÚÊг¡´ó³±Öм±Á÷Ó½øµÄ×ÔÐźʹ³¾¢£¬£¬Æð¾¢ÊµÏÖ¶àÔª¹¤Òµ×öÇ¿×ö´ó¡£¡£¡£¡£¡£

£¨Îå£©ÆÆ³ýËæÓö¶ø°²£¬£¬×ÅÁ¦½â¾öÊÂÇé±ê¸Ë²»¸ßÎÊÌ⣬£¬¼á³ÖÒÔÒ»Á÷±ê×¼´´Á¢Ò»Á÷Òµ¼¨¡£¡£¡£¡£¡£ÒªÉî¿ÌÊìϤ¸ÊÓÚÆ½Ó¹¡¢¹¶ÇÒ͵ÉúÊÇÊÂÒµÉú³¤´óµÐ£¬£¬×Ô¾õ±ÈÕÕÖÐÑ뾫Éñ£¬£¬±ÈÕÕʡίºÍÊ¡¹ú×ÊίҪÇ󣬣¬¶Ô±êÈ«ÇòÏȽøÀíÄîºÍÌìÏÂÏȽøÂÄÀú£¬£¬ÒÔ³¬³£Æð¾¢´´Á¢ÌØÌØÐ§¹û¡£¡£¡£¡£¡£ÒªÃé×¼ÐÐÒµ×î¸ßˮƽ£¬£¬Í¨¹ýÕæ¶Ô±ê£¬£¬¶ÔÕæ±ê£¬£¬ÊµÏÖÔÚ±ÈÖÐÕÒµ½²î±ð£¬£¬ÔÚѧÖв¹Æë¶Ì°å£¬£¬ÔÚ¸ÏÖиɳöʵЧ£¬£¬ÔÚ³¬ÖÐÕùÏÈռλ¡£¡£¡£¡£¡£ÒªÉ¡°Èý»ù×ðÁú¿­Ê±¡±£¬£¬Ç¿»¯Ï²ã×éÖ¯×ðÁú¿­Ê±£¬£¬ÌáÉý»ù´¡ÊÂÇéˮƽ£¬£¬ÇÐʵÌá¸ßÀíÂÛËØÑø¡¢×¨ÒµÖªÊ¶¡¢Õþ²ßˮƽºÍ»ù±¾ÊÖÒÕ£¬£¬Æð¾¢Ê¹µ³Ô±¸É²¿³ÉΪ½â¾öÎÊÌâµÄÄÜÊÖ¡¢ÂÄÖ°¾¡ÔðµÄÄÜÊÖ¡£¡£¡£¡£¡£Òª½øÒ»²½ÍêÉÆÌåÖÆ»úÖÆºÍ¼¤Àø»úÖÆ£¬£¬Íƶ¯¼¤ÀøÏò¼ÛֵТ˳´óµÄµ¥Î»Çãб£¬£¬ÏòÒªº¦¸Úλ¡¢Ï²ãÒ»Ï߸ÚλÇãб£¬£¬Ïò¸ßÌõÀí¡¢¸ßÊÖÒÕÐÍÈ˲ÅÇãб£¬£¬Ðγɲ»±ØÑï±Þ×Ô·ÜÌãµÄÉú¶¯Ê±ÊÆ¡£¡£¡£¡£¡£Í¨¹ý´óÌÖÂÛ£¬£¬½øÒ»²½°ÑÊÂÇéºÍÉú³¤µÄ±ê¸ËÁ¢ÆðÀ´£¬£¬ÐγÉÄã×·ÎҸϡ¢±Èѧ¸Ï³¬µÄÅ¨ÖØÆø·Õ¡£¡£¡£¡£¡£

£¨Áù£©ÆÆ³ýã¼ÀÁÉ¢Âþ£¬£¬×ÅÁ¦½â¾ö×÷·ç²»ÊµÎÊÌ⣬£¬¼á³ÖÒÔ¹ýÓ²×÷·çÕÃÏÔ¼ÌÐø×÷Ϊ¡£¡£¡£¡£¡£ÒªÉî¿ÌÊìϤ²»¼ÌÐø²»×÷ΪÂý×÷Ϊ¼Ù×÷Ϊ¾ø²»µ«½öÊÇÊÂÇé×÷·ç¡¢Ö°ÒµÆ·µÂÎÊÌ⣬£¬¸üÊÇÕþÖÎÎÊÌâ¡¢µ³ÐÔÎÊÌ⣬£¬ÊǶԽ¨Í¶¸ßÖÊÁ¿Éú³¤ÊÂÒµ¡¢¶Ô¿í´ó¸É²¿Ö°¹¤¼«²»ÈÏÕæµÄÌåÏÖ¡£¡£¡£¡£¡£ÒªÆ¾Ö¤ÐÂʱ´úмÌÐøÐÂ×÷ΪµÄÒªÇ󣬣¬±Èµ³ÐÔ¡¢±È¾³½ç¡¢±ÈТ˳£¬£¬³öʵÕС¢°ìʵÊ¡¢ÇóʵЧ£¬£¬´´Á¢ÐԹ᳹ÂäʵÖÐÑ뼰ʡίµÄ¾öÒé°²ÅÅ¡£¡£¡£¡£¡£Òª×ÅÁ¦½â¾öºÃ¡°ÄÜ¡±µÄÎÊÌ⣬£¬¶Ô±êÒ»Á÷ÕÒ²î±ð£¬£¬¶Ô±êÒªÇ󲹶̰壬£¬Íƶ¯¸É²¿×Ô¾õÔöǿѧϰºÍʵ¼ùÄ¥Á¶£¬£¬ÐγÉÓÐÁ¦Ðж¯£¬£¬ÌáÉýÍÆ¶¯¸ßÖÊÁ¿Éú³¤µÄÄÜÁ¦ºÍˮƽ¡£¡£¡£¡£¡£Òª×ÅÁ¦½â¾öºÃ¡°Êµ¡±µÄÎÊÌ⣬£¬¼á¾öÕûÖÎÐÎʽÖ÷ÒåºÍȨҪÖ÷Ò壬£¬¼á¾öÞðÆú˽ÐÄ¡¢¼Ç¹Ò£¬£¬¼á³ÖÖªÐкÏÒ»£¬£¬Ö±ÃæÏÖ×´£¬£¬Õæµ¶ÕæÇ¹£¬£¬ÉîÈëÒ»Ïß¹¥¼á¿ËÄÑ£¬£¬½â¾öÎÊÌâÒÔ¡°¹¦³É²»±ØÔÚÎÒ¡±µÄÐØ»³ºÍ¡°¹¦³ÉÒ»¶¨ÓÐÎÒ¡±µÄ¾³½ç£¬£¬½ÓÐøÌ½Ë÷¡¢½ÓÁ¦¶·Õù¡£¡£¡£¡£¡£Ê©Õ¹ºÃ¼Íί¼àÊÓÖ´¼ÍÎÊÔð×÷Ó㬣¬½ÌÓýÖ¸µ¼¿í´óµ³Ô±Ïòµ¼¸É²¿ÇåÁ®×ÔÂÉÆð¾¢×÷Ϊ£¬£¬×¤×ã¸ÚλÁ¢¹¦Á¢Òµ¡£¡£¡£¡£¡£Í¨¹ý´óÌÖÂÛ£¬£¬°ÑÇóÕæÎñʵ¡¢¼ÌÐø¹±Ï׵ľ«Éñ״̬ÌáÕñÆðÀ´£¬£¬ÔÚÐÂÒ»ÂÖË¢ÐÂÁ¢ÒìÖÐÕ¹ÏÖÐÂ×÷Ϊ¡£¡£¡£¡£¡£

ËÄ¡¢ÒªÁì°ì·¨

´óÌÖÂÛ·ÖËĸö½×¶Î¾ÙÐУ¬£¬¼¯ÍÅ»ú¹Ø¸÷²¿·Ö¡¢¸÷Ö±Êôµ³Î¯ÎªÔðÈε¥Î»¡£¡£¡£¡£¡£

£¨Ò»£©·¢¶¯°²ÅŽ׶Σ¨2ÔÂÖÐÑ®£©

¸÷¼¶µ³×é֯Ҫƾ֤¼¯Íŵ³Î¯ÒªÇ󣬣¬Ï¸ÃÜÁ¬ÏµÏÖʵ£¬£¬ÈÏÕæ¾ÙÐз¢¶¯°²ÅÅ£¬£¬°Ñµ³Ô±¸É²¿ÈºÖÚµÄÍ·ÄÔºÍÐж¯Í³Ò»µ½Ê¡Î¯µÄ¾«ÉñÉÏÀ´£¬£¬Í³Ò»µ½Ê¡¹ú×Êίµ³Î¯ºÍ¼¯Íŵ³Î¯µÄ°²ÅŰ²ÅÅÉÏÀ´¡£¡£¡£¡£¡£

1¡¢Öƶ©Ô˶¯¼Æ»®¡£¡£¡£¡£¡£ÆÕ±éÕ÷ÇóÒâ¼û½¨Ò飬£¬ÈÏÕæÆÊÎö±¾µ¥Î»¡°Áù¸ö·½ÃæÎÊÌ⡱µÄÏêϸÌåÏÖ£¬£¬Ìá³ö½â¾öÎÊÌâµÄÐж¯£¬£¬Ñо¿Öƶ©´óÌÖÂۼƻ®¡£¡£¡£¡£¡£

2¡¢¿ªÕ¹·¢¶¯°²ÅÅ¡£¡£¡£¡£¡£¼¯Íŵ³Î¯ÔÚ2Ô·ÝÕÙ¿ª·¢¶¯°²Åžۻᡣ¡£¡£¡£¡£»£»£»£»áºó£¬£¬¸÷µ¥Î»Á¬ÏµÏÖʵ×éÖ¯¾ÙÐÐÌÖÂÛ¡£¡£¡£¡£¡£

3¡¢×éÖ¯¼¯ÖÐÂÖѵ¡£¡£¡£¡£¡£¶Ôϲ㵳֧²¿Êé¼ÇÕë¶ÔÐÔ¿ªÕ¹¼¯ÖÐÂÖѵ£¬£¬ÒÔ׼ȷÌå»áºÍ¹á³¹¼¯Íŵ³Î¯°²ÅÅ¡£¡£¡£¡£¡£³ä·ÖÑéչϲ㵳֧²¿µÄÕ½¶·±¤ÀÝ×÷Ó㬣¬³ä·ÖÑéÕ¹¿í´óµ³Ô±µÄÏÈ·æÄ£·¶×÷Ó㬣¬Îª¿ªÕ¹´óÌÖÂÛÌṩÕþÖκÍ×éÖ¯°ü¹Ü¡£¡£¡£¡£¡£

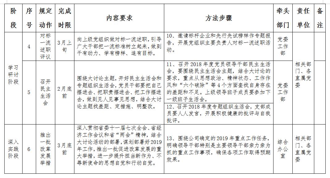
£¨¶þ£©Ñ§Ï°×êÑн׶Σ¨2ÔÂÖÐÑ®-3ÔÂÖÐÑ®£©

1¡¢×éÖ¯Ò»´ÎרÌâѧϰ×êÑС£¡£¡£¡£¡£Î§ÈÆ´óÌÖÂÛÖ÷Ì⣬£¬Í¨¹ýÖÐÐÄ×éѧϰ¡¢Ö§²¿×¨Ìâ¾Û»áµÈÐÎʽ£¬£¬×éÖ¯¿í´óµ³Ô±¸É²¿ÈºÖÚÉî¿ÌÌå»áϰ½üƽ×ÜÊé¼ÇÔÚÇìףˢпª·Å40ÖÜÄê´ó»áÉϵÄÖ÷Òª½²»°ºÍÊÓ²ìɽÎ÷Ö÷Òª½²»°µÄ¸»ºñÄÚÔÚºÍеÄÒªÇ󣬣¬ÁªÏµË¢Ð¿ª·Å40ÄêÀ´µÄÖØ´ó³É¼¨ºÍÃû¹óÂÄÀú£¬£¬ÁªÏµÉ½Î÷½üÄêÀ´ÊµÏÖ¡°Á½×ª¡±µÄÀú³ÌºÍ½¨Í¶¼¯ÍÅË¢ÐÂÉú³¤Êµ¼ù£¬£¬½øÒ»²½É¶Ôˢпª·ÅÊÇÖ÷Òª·¨±¦¡¢±ØÓÉ֮·¡¢Òªº¦Ò»ÕеÄÊìϤ¡£¡£¡£¡£¡£±ÈÕÕ¡°Áù¸öÆÆ³ý¡±ÕÒ²î±ð¡¢Ã÷Æ«Ïò£¬£¬Ôöǿˢпª·ÅÔÙ³ö·¢µÄÔðÈθнôÆÈ¸Ð¡£¡£¡£¡£¡££¨Ç£Í·²¿·Ö£ºµ³Î¯Ðû´«²¿£©

2¡¢×éÖ¯Ò»´ÎרÌⱨ¸æ»á¡£¡£¡£¡£¡£×éÖ¯µ³Ô±¸É²¿ºÍÖ°¹¤ÊÕÌýÊÕ¿´Ê¡Î¯ºÍÊ¡¹ú×ÊίϵͳÏȽøµä·¶±¨¸æ»á£¬£¬²¢ÒÔµ³Ö§²¿Îªµ¥Î»£¬£¬×éÖ¯¿ªÕ¹Ñ§Ï°ÌÖÂÛ¡£¡£¡£¡£¡£×éÖ¯½¨Í¶¼¯ÍÅË¢ÐÂÁ¢ÒìÏȽøµä·¶±¨¸æ»á£¬£¬Ô¼Çë±ê¸ËÆóÒµºÍÏÈÐÐÏÈÊÔÄ£·¶×÷רÌⱨ¸æ¡£¡£¡£¡£¡££¨Ç£Í·²¿·Ö£ºµ³Î¯Ðû´«²¿£©

3¡¢¿ªÕ¹Ò»´ÎÇìףˢпª·Å40ÖÜÄê¹ÛÓ°Ô˶¯¡£¡£¡£¡£¡£×é֯ԢĿÇìףˢпª·Å40ÖÜÄêרÌâÆ¬¡£¡£¡£¡£¡££¨Ç£Í·²¿·Ö£ºµ³Î¯Ðû´«²¿£©

4¡¢¿ªÕ¹Ò»´Î¡°ÎÒΪˢÐÂÁ¢Òì×öʲô¡±Ö÷ÌâÕ÷ÎÄÔ˶¯¡£¡£¡£¡£¡£ÀÎÀÎÎ§ÈÆ¼¯ÍÅ»ì¸Ä¡¢Ä±»®×ªÐÍ¡¢×°ÅäʽÐÞ½¨ÊÖÒÕÍÆ¹ã¡¢È˲Ų½¶Ó×ðÁú¿­Ê±µÈÖ÷Ìâ̸ÎÊÌ⡢̸½¨Ò顢̸¶Ô²ß£¬£¬ÕÒ¾«Éñ¶¯Á¦¡¢ÕÒÍ·ÄÔÒªÁì¡¢ÕÒÉú³¤Â·¾¶£¬£¬½øÒ»²½½â·ÅÍ·ÄÔ£¬£¬×ª±ä¿´·¨£¬£¬ÈÏÇåÐÎÊÆÊ¹Ãü£¬£¬ÀíÇåÉú³¤Ë¼Ð÷£¬£¬ÌáÕñÉú³¤ÐÅÐÄ¡£¡£¡£¡£¡££¨Ç£Í·²¿·Ö£ºµ³Î¯Ðû´«²¿£©

5¡¢¿ªÕ¹Ò»´Îµ³Î¯Ö÷ÒªÈÏÕæÈ˶ԱêÒ»Á÷ÊöÖ°Ô˶¯¡£¡£¡£¡£¡£Î§ÈÆÍÆÐиÚλְÔð¡¢Íê³ÉÊÂÇéʹÃü£¬£¬²éÕÒÊÂÇé²î±ð¡¢ÉîÈëÆÊÎöÔµ¹ÊÔ­ÓÉ£¬£¬¶Ô±êÏȽøÆóÒµ¡¢Ìá³ö˼Ð÷Ðж¯µÈÖ÷Òª·½Ã棬£¬¿ªÕ¹µ³×éÖ¯Ö÷ÒªÈÏÕæÈ˶ԱêÒ»Á÷ÊöÖ°Ô˶¯£¬£¬Ö¸µ¼¿í´ó¸É²¿Á¬Ïµ¸ÚλÏÖʵ°ÑÒ»Á÷±ê×¼Ê÷Á¢ÆðÀ´£¬£¬×öµ½¸ÉÓж¯Á¦¡¢Ñ§ÓÐÄ£·¶¡¢×·ÓÐÄ¿µÄ¡£¡£¡£¡£¡££¨Ç£Í·²¿·Ö£ºµ³Î¯ÊÂÇ鲿£©

6¡¢¿ªÕ¹Ò»´Î½¨ÑÔÏײßÔ˶¯¡£¡£¡£¡£¡£Õë¶Ô¼¯ÍÅ»ìÏýËùÓÐÖÆË¢Ð¡¢×ªÐÍÉý¼¶µÈÖØµãÎÊÌ⣬£¬×é֯ר¼ÒѧÕß¡¢Ö°¹¤ÈºÖÚµÈÕÙ¿ªÏµÁÐ×ù̸»á¡¢×êÑлᣬ£¬Í¨¹ý¶àÖÖ·½·¨ÆÕ±éÌýÈ¡¸÷½çÒâ¼û½¨Ò飬£¬ÍøÂçÕûÀíÒ»ÅúÓÐ×ðÁú¿­Ê±ÐԵĽ¨æÅºÍÒâ¼û¡£¡£¡£¡£¡££¨Ç£Í·²¿·Ö£º¹¤»á£©

7¡¢ÕÙ¿ªÒ»´Î¸ßÖÊÁ¿ÃñÖ÷ÉúÑĻᡣ¡£¡£¡£¡£Î§ÈÆ´óÌÖÂÛÖ÷Ì⣬£¬Öصã¾Û½¹¡°Áù¸öÆÆ³ý¡±£¬£¬¿ªºÃÃñÖ÷ÉúÑÄ»áºÍרÌâ×éÖ¯ÉúÑĻᣬ£¬µ³Ô±¸É²¿Òª°Ñ×Ô¼º°Ú½øÈ¥¡¢°ÑÖ°Ôð°Ú½øÈ¥¡¢°ÑÊÂÇé°Ú½øÈ¥£¬£¬ÉîÈë²éÕÒÊÇ·ñ±£´æË¢ÐÂÒâʶ²»Ç¿¡¢Á¢Ò쾫Éñȱ·¦¡¢À©´ó¿ª·Å²»·ó¡¢Êг¡ÀíÄŨ¡¢ÊÂÇé±ê¸Ë²»¸ß¡¢×÷·ç²»Ó²²»ÊµµÈÎÊÌ⣬£¬¶¨²½·¥¡¢Ã÷Õû¸Ä¡¢Ç¿Âäʵ¡£¡£¡£¡£¡£Éϼ¶Ïòµ¼°à×Ó³ÉÔ±Òª¼ÓÈëÏÂÒ»¼¶°à×ÓÉúÑĻᡣ¡£¡£¡£¡£»£»£»£Ï²㵳×éÖ¯ÃñÖ÷ÉúÑÄ»áºÍ×éÖ¯ÉúÑÄ»áÒªÔ¼Çëϲã´ú±í¼ÓÈ룬£¬ÌýÈ¡Òâ¼û½¨Ò飬£¬×Ô¾õ½ÓÊܼàÊÓ¡£¡£¡£¡£¡££¨Ç£Í·²¿·Ö£ºµ³Î¯ÊÂÇ鲿£©

8¡¢¿ªÕ¹Ò»ÏµÁÐÏòÕÔ±óͬ־ѧϰÔ˶¯¡£¡£¡£¡£¡£ÔÚÈ«¼¯ÍÅͨ¹ýÁ½¼¶ÖÐÐÄ×éѧϰ¡¢Ö°¹¤´ó»á¡¢ÏȽøÊ¼£±¨¸æ»áºÍÐû½²ÍŵÈÐÎʽ£¬£¬ÆÕ±éѧϰÐû´«ÕÔ±óͬ־µÄÏȽøÊ¼£¡£¡£¡£¡£¡£Ö¸µ¼¿í´óµ³Ô±¸É²¿ÒÔÕÔ±óͬ־Ϊģ·¶£¬£¬Ñ§Ï°ËûË¢ÐÂÁ¢Òì¡¢¼ÌÐø×÷Ϊ¡¢ÈñÒâ½øÈ¡¡¢´´Á¢Ò»Á÷Òµ¼¨µÄ¾«ÉñºÍʼ££¬£¬ÎªÍƽø¼¯ÍÅˢиÄÖÆ¡¢×ªÐÍÉý¼¶ºÍ¸ßÖÊÁ¿Éú³¤×ö³öеĸü´óТ˳¡£¡£¡£¡£¡££¨Ç£Í·²¿·Ö£ºµ³Î¯Ðû´«²¿£©

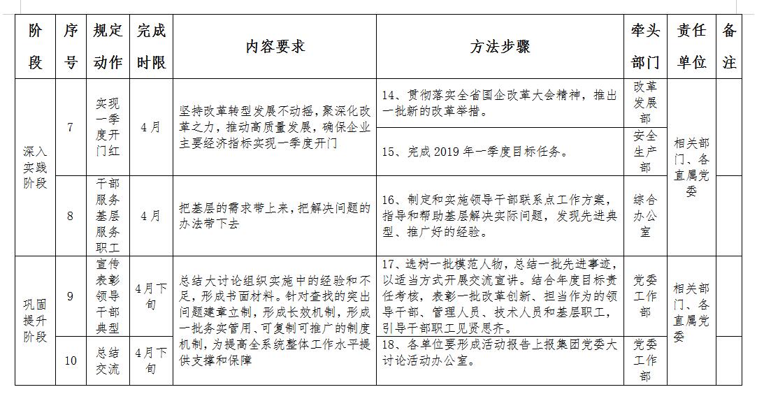
£¨Èý£©ÉîÈëʵ¼ù½×¶Î£¨3ÔÂÖÐÑ®-4ÔÂÖÐÑ®£©

°Ñ½â¾öÍ·ÄÔ¿´·¨ÎÊÌâÓëÆÆ½âÌåÖÆ»úÖÆÕϰ­Á¬ÏµÆðÀ´£¬£¬°Ñ´óÌÖÂÛÓ뼯ÍÅÕýÔÚ¿ªÕ¹µÄÖØµãÊÂÇéÁ¬ÏµÆðÀ´£¬£¬ÇÐʵ°Ñ´óÌÖÂÛЧ¹ûת»¯ÎªÉˢС¢×ªÐÍÉú³¤¡¢Á¢ÒìÇý¶¯¡¢ÖÎÀíÌáÉý¡¢´ÓÑÏÖε³µÈ·½ÃæµÄÏÖʵЧ¹û¡£¡£¡£¡£¡£

1¡¢ÖÜÈ«¼ÓËÙ¼¯ÍÅ»ìÏýËùÓÐÖÆË¢Ð³ÌÐò¡£¡£¡£¡£¡£Òª¶¦Á¦´ó¾ÙÍÆ½øÍÁµØ×ʲú´¦Öóͷ£¡¢Ç·Ë°×ªÔö×ÊÔ´½ð¡¢½â¾öÀúÊ·ÒÅÁôÎÊÌâµÈ»ì¸ÄÉæ¼°µÄÖØµãÊÂÇ飬£¬×ÅÊÖ¿ªÕ¹×ʲúÆÀ¹À£¬£¬ÃþÇ弯Íżҵס£¡£¡£¡£¡£Æ¾Ö¤¼¯ÍÅÏÖÕæÏàÐκÍÉú³¤ÐèÇ󣬣¬Òý½øÓÐÀûÓÚÔö½ø¼¯ÍÅÓªÒµÉú³¤ºÍ¼ÛÖµÌáÉýµÄÕ½ÂÔͶ×ÊÕߣ¬£¬Òý½øÓÐÀûÓÚÔö½øÊÖÒÕǰ½ø¡¢¸ÄÉÆÓªÒµ°å¿é½á¹¹¡¢Ìá¸ßÖÎÀíЧÂÊ¡¢Ôö½øÊг¡¿ªÍصĹ¤ÒµÍ¶×ÊÕߣ¬£¬Òý½øÓÐÀûÓÚÀ©´ó¼¯ÍÅÈÚ×ÊÇþµÀ¡¢Ìá¸ßÈÚ×ÊÄÜÁ¦¼°×ʽðʵÁ¦µÄǿʢ²ÆÎñͶ×ÊÕß¡£¡£¡£¡£¡£ÊµÑé¶Ô¼¯ÍÅı»®Òµ¼¨ÓÐÖ±½Ó»ò½Ï´óÓ°ÏìµÄ¿ÆÑÐÖ°Ô±¡¢Ä±»®ÖÎÀíÖ°Ô±ºÍÓªÒµÖ÷¸É³Ö¹É£¬£¬½¨Éè¹É¶«Óëı»®ÍŶÓÖ®¼äµÄÀûÒæ¹²Ïí¡¢Î£º¦¹²µ£»£»£»£»úÖÆ£¬£¬Òý·¢ÆóÒµÄÚÉúÑÄÁ¦¡£¡£¡£¡£¡£¼á³ÖÏòË¢ÐÂÒª¶¯Á¦£¬£¬ÐγÉÍÆ¶¯¸ßÖÊÁ¿Éú³¤µÄ¶¯Á¦ÏµÍ³£¬£¬È·±£2019ÄêÍê³É¼¯ÍŲãÃæ»ìÏýËùÓÐÖÆË¢Ð¡£¡£¡£¡£¡££¨Ç£Í·²¿·Ö£ºË¢ÐÂÉú³¤²¿£©

2¡¢ÖÜÈ«¼ÓËÙתÐÍı»®³ÌÐò£¬£¬½øÒ»²½Ìá¸ßEPCºÍͶ×Ê×ðÁú¿­Ê±ÀàÏîĿռÖ÷ÓªÓªÒµ±ÈÖØ¡£¡£¡£¡£¡£Òª×ÅÁ¦ÌáÉý¹¤³Ì×ܳаü·Ý¶î¡£¡£¡£¡£¡£Í¨¹ýÕûºÏÆóÒµ×ÊÔ´£¬£¬ÌáÉýÏîÄ¿×ÛºÏÖÎÀíÄÜÁ¦¡¢Éè¼ÆÄÜÁ¦£¬£¬½øÒ»²½À©´ó¹¤³Ì×ܳаü¹æÄ££¬£¬Á¦ÕùÌõÔ¼¶îÕ¼ÕûÄêÌõÔ¼¶î±ÈÀý²»µÍÓÚ15%£»£»£»£»Òª¹æ·¶ÓÐÐòÍÆ¶¯PPPÏîÄ¿¡£¡£¡£¡£¡£Í¨¹ýÍØ¿íÈÚ×ÊÇþµÀ£¬£¬Ìá¸ßÏîÄ¿ÈÚ×ÊÂ䵨ÂÊ£¬£¬×ÅÁ¦¿ª·¢¹ú¼ÒÕþ²ßÖ§³Ö¡¢ÓÅÏÈÉú³¤µÄÐÐÒµÁìÓò¡£¡£¡£¡£¡£»£»£»£Æð¾¢ÎüÊÕÃñÓª×ÊÔ´¼ÓÈëPPPÏîÄ¿£¬£¬½èÖúÏÖÓÐ×ÊÔ´ÓÅÊÆ×ðÁú¿­Ê±×¨ÒµÔËÓªÍŶÓ£¬£¬ÊµÏÖͶ×Ê×ðÁú¿­Ê±ÔËÓªÒ»Ì廯¿µ½¡¡¢Ò»Á¬Éú³¤£»£»£»£»Òª¼ÌÐøÀ©´ó·¿µØ²úͶ×ÊÓªÒµ¡£¡£¡£¡£¡£Í¨¹ýÁªºÏ¾ºµØÐÎʽ£¬£¬ÔöÌí¼¯ÍŵÄÍÁµØ´¢±¸£¬£¬Õë¶Ô×âÊÛͬȨµÈ¹ú¼Ò·¿µØ²úÐÂÕþ²ß£¬£¬ÔÚ¹²ÓвúȨ·¿¡¢°ü¹Ü·¿¡¢Åï»§ÇøË¢ÐµÈÐÂÐ˵زúÏîÄ¿ÉÏ£¬£¬Æð¾¢ÊµÑé̽Ë÷£¬£¬ÇÀ×¥Êг¡Ð»úÔµ£¬£¬ÅàÓý¾ºÕùÐÂÓÅÊÆ¡£¡£¡£¡£¡££¨Ç£Í·²¿·Ö£ºÊг¡¿ª·¢²¿£©

3¡¢ÖÜÈ«¼ÓËÙÔ°Çø×ðÁú¿­Ê±½ø¶È£¬£¬¶¦Á¦´ó¾ÙÍÆ½ø×°ÅäʽÐÞ½¨Éú³¤¡£¡£¡£¡£¡£ÔöÇ¿ÓëÕþ¸®ÍÁµØÖÎÀí²¿·ÖµÄÏàͬÁªÏµ£¬£¬¾¡¿ì»ñµÃÔ°Çø×ðÁú¿­Ê±ÓõØÉóÅú¡£¡£¡£¡£¡£»£»£»£Æð¾¢ÍƽøÔ°ÇøÍÁµØ¹ý»§¡¢×ʲúÆÀ¹À¡¢¹ÉȨ±ä»»µÈÊÂÇ飬£¬ÀíË³Ô°Çø¾­¼ÃÐÐΪ¡£¡£¡£¡£¡£Æ¾Ö¤Ô°ÇøÍ¶²úÍýÏ룬£¬¼ÓËÙ×ðÁú¿­Ê±½ø¶È£¬£¬Ò§¶¨Ä¿µÄ£¬£¬¿ÆÑ§×éÖ¯£¬£¬È·±£Ô°Çø°´ÆÚ½¨³ÉͶ²ú£»£»£»£»ÔöÇ¿Éè¼ÆÊµÁ¦ºÍÊÖÒÕʵÁ¦£¬£¬½¨Éè×°ÅäʽÐÞ½¨Ñз¢Éè¼ÆÖÐÐÄ£¬£¬¼ÓËÙÊÖÒÕϵͳ×ðÁú¿­Ê±£¬£¬ÐγÉ×°ÅäʽÐÞ½¨³ÉÌ×ÊÖÒÕϵͳ¡£¡£¡£¡£¡£³ä·ÖʹÓÃÐÞ½¨¹¤ÒµÏÖ´ú»¯ÁªºÏ»áÕâÒ»ÐÂÐÍÆ½Ì¨£¬£¬Í¬È«Ê¡ÐÞ½¨Éè¼Æ¡¢Ñз¢¡¢¼ì²â¡¢¿ª·¢µÈÁúÍ·ÆóÒµÇ×½üЭ×÷£¬£¬´òÔì¾ßÓÐÁ¢Òì¡¢ÂÌÉ«¡¢»·±£¡¢¹²Ó®µÄ¹¤ÒµÁ´ÏàÖúÐÂģʽ£¬£¬ÎªÎÒʡװÅäʽÐÞ½¨¿ìËÙÉú³¤×¢Èëж¯ÄÜ¡£¡£¡£¡£¡£¼Ó´ó×°ÅäʽÐÞ½¨BIMÊÖÒÕ¼¯³ÉÓ¦Ó㬣¬Æð¾¢¼ÓÈë×°ÅäʽÐÞ½¨µØ·½±ê×¼ºÍÐÐÒµ±ê×¼£¬£¬Îª×°ÅäʽÐÞ½¨Éú³¤ÌṩÊÖÒÕÖ§³Ö¡£¡£¡£¡£¡£ÔöÇ¿ÓëÊ¡ÊÐÁ½¼¶Õþ¸®¼°×¡½¨µÈ²¿·ÖµÄÁªÏµ£¬£¬Á¦Õù»ñµÃÓÅÏÈÓõء¢ÈÝ»ýÂʽ±Àø¡¢¿ÆÑÐ×ʽ𡢲ÆÎñ½òÌù¡¢Ë°ÊÕÓŻݡ¢ÓÅÏÈ´û¿î¼°ÓÅÏÈÉóÅúµÈ×°ÅäʽÐÞ½¨ÓÅ»ÝÕþ²ß£¬£¬Ê¹¼¯ÍÅ×°ÅäʽÐÞ½¨Êг¡·Ý¶îÔÚ2019ÄêÓнϴóÍ»ÆÆ¡£¡£¡£¡£¡££¨Ç£Í·²¿·Ö£ºÊÖÒÕÖÐÐÄ¡¢Ô°Çø°ì£©

4¡¢ÖÜÈ«Âäʵ¼¯ÍÅ¡¶Ó¦ÊÕÕË¿îÖÎÀíÊÂÇ鼯»®¡·£¬£¬¶à´ë²¢¾Ù¼Ó´óÇåÊÕÁ¦¶È¡£¡£¡£¡£¡£Òª½¨ÉèÓ¦ÊÕÕË¿îÈ«Àú³ÌÖÎÀíϵͳºÍ³¤Ð§»úÖÆ£¬£¬´ÓÏîĿȫÉúÃüÖÜÆÚÖÎÀíµÄ½Ç¶È³ö·¢£¬£¬Î§ÈÆÊг¡¿ª·¢£¨°üÀ¨Ç°ÆÚ¾öÒ飩¡¢ÌõԼǩÊð¡¢ÌõÔ¼ÂÄÔ¼¡¢ÏîÄ¿Í깤¡¢Í깤½áË㡢ȱÏÝÔðÈÎÆÚµÈ»·½Ú£¬£¬ÐγÉÓªÒµÖ÷¿Ø²¿·ÖÁª¶¯Ð§Ó¦¡£¡£¡£¡£¡£×¼È·Ê¶±ðÓ¦ÊÕÕË¿îÖÎÀíÀú³ÌΣº¦£¬£¬½ÓÄÉÏìÓ¦Ìá·À²½·¥£¬£¬¾«×¼¿ªÕ¹Ó¦ÊÕÕË¿îÖÎÀíÊÂÇé¡£¡£¡£¡£¡£Òª¶¦Á¦´ó¾ÙÌᳫºÍ½ÓÄÉÊг¡»¯ÊÖ¶ÎÍÆ¶¯È·È¨¡¢ÇåÊÕÊÂÇ飬£¬Í¨¹ýÖ´·¨ÊÖ¶ÎÒÀ·¨ÇåÊÕ¡£¡£¡£¡£¡£Æ¾Ö¤¡¶Ó¦ÊÕÕÊ¿îÖÎÀí¼Æ»®¡·µÄÒªÇ󣬣¬Ç¿»¯ÓªÒµ²¿·Ö¶ÔÓ¦ÊÕÕË¿îÖÎÀíµÄÏà¹ØÓªÒµÖÎÀíÉóºË£¬£¬È·±£2019ÄêÓ¦ÊÕÕË¿îÓà¶î¿ØÖÆÔÚ200ÒÚÔªÒÔÏ¡£¡£¡£¡£¡££¨Ç£Í·²¿·Ö£ºÖ´·¨ÊÂÎñ²¿£©

5¡¢ÖÜÈ«ÔöǿΣº¦·À¿ØÒâʶ£¬£¬ÔÚÌá·À»¯½âÖØ´óΣº¦¹¥¼áÐж¯ÉÏϹ¦·ò¡£¡£¡£¡£¡£¹á³¹ÂäʵºÃʡίʡÕþ¸®ºÍÊ¡¹ú×ÊίÌá·À»¯½âÖØ´óΣº¦µÄһϵÁÐÊÂÇé°²ÅÅ£¬£¬¼á¾ö×öºÃÌá·À»¯½âÖØ´óΣº¦¸÷ÏîÊÂÇé¡£¡£¡£¡£¡£¸ß¶ÈÖØÊÓ¡¢ÔöÇ¿×éÖ¯Ïòµ¼£¬£¬Ã÷È··Ö¹¤¡¢ÂäʵÖ÷ÌåÔðÈΣ¬£¬½¡È«»úÖÆ¡¢Ç¿»¯ÉóºËÔ¼Êø£¬£¬ÔöÇ¿Áª¶¯¡¢Ê©Õ¹î¿ÏµÐ­Á¦£¬£¬Æð¾¢Á¢Òì¡¢ÔöǿΣº¦ÆÀ¹À¡£¡£¡£¡£¡£Ò»Á¬ÍƽøÆóÒµ½µµÍ¸Ü¸ËÂÊÊÂÇ飬£¬ÑÏ·ÀÕ®Îñ¶Ò¸¶Î£º¦£¬£¬ÑÏ¿ØÍ¶×ÊΣº¦£¬£¬Í×ÉÆ´¦Öóͷ£Ë¢ÐÂÎȹÌΣº¦£¬£¬¸ß¶ÈÖØÊÓÇå¾²»·±£Î£º¦£¬£¬Ç¿»¯ÉÌҵӪҵΣº¦·À¿Ø£¬£¬ÇÐʵ»¯½â¿ØÖƵ£±£Î£º¦£¬£¬¸ß¶ÈÖØÊÓ½ðÈÚӪҵΣº¦£¬£¬ÑÏ¿ØÖ´·¨Î£º¦£¬£¬ÔöÇ¿ÄÚ²¿¿ØÖÆÎ£º¦Ìá·À£¬£¬Ç×½ü¹Ø×¢ÆäËûΣº¦, ÀÎÀÎÊØ×¡²»±¬·¢ÖØ´óΣº¦µ×Ïß¡£¡£¡£¡£¡££¨Ç£Í·²¿·Ö£º²ÆÎñ×ʲú²¿£©

6¡¢ÖÜÈ«ÔöÇ¿ÆóÒµµ³½¨ÊÂÇé¡£¡£¡£¡£¡£Ê¼ÖÕ½«ÕþÖÎ×ðÁú¿­Ê±°ÚÔÚÊ×룬£¬ÈκÎʱ¼ä¶¼°Ñ¡°Á½¸öά»¤¡±×÷Ϊ×îÖ÷ÒªµÄÕþÖμÍÂɺÍÕþÖιæÔò¡£¡£¡£¡£¡£¼á³Öµ³¶ÔÆóÒµµÄÏòµ¼²»Ò¡¶¯£¬£¬³ä·ÖÑéÕ¹µ³Î¯°ÑÆ«Ïò¡¢¹ÜÕóÊÆ¡¢±£Âäʵ×÷Ó㬣¬Íƶ¯ÖÜÈ«´ÓÑÏÖε³Ïò×ÝÉîÉú³¤¡£¡£¡£¡£¡£ÑÏ¿áÂäʵµ³½¨ÔðÈÎÖÆ£¬£¬Ò»Á¬ÉîÈë×¥ºÃ¡°Èý»ù×ðÁú¿­Ê±¡±£¬£¬¶¦Á¦´ó¾ÙÍÆ½øÏ²㵳֧²¿¹æ·¶»¯¡¢±ê×¼»¯×ðÁú¿­Ê±£¬£¬×ÅÁ¦ÔöÇ¿µ³Ô±²½¶Ó×ðÁú¿­Ê±¡£¡£¡£¡£¡£Ò»Á¬ÌáÉýµ³Ô±Ïòµ¼¸É²¿ÂÄÖ°¾¡ÔðÄÜÁ¦£¬£¬Ò»Á¬ÔöÇ¿×÷·ç×ðÁú¿­Ê±£¬£¬¶¦Á¦´ó¾ÙºëÑïË¢ÐÂÏÈ·æºÍÓ¢ÐÛÄ£·¶¾«Éñ£¬£¬Îª¼ÌÐøµÄ¸É²¿¼ÌÐø£¬£¬¶ÔÈÏÕæµÄ¸É²¿ÈÏÕæ£¬£¬ÒÔµ³½¨¸ßÖÊÁ¿Éú³¤ÒýÁìÆóҵˢÐÂÉú³¤¡£¡£¡£¡£¡££¨Ç£Í·²¿·Ö£ºµ³Î¯ÊÂÇ鲿£©

£¨ËÄ£©Àο¿ÌáÉý½×¶Î£¨4ÔÂÖÐÑ®-4ÔÂ⣩

1¡¢×öºÃÔ˶¯×ܽᡣ¡£¡£¡£¡£¹«Ë¾µ³Î¯ÊÊʱÌýÈ¡¸÷µ¥Î»´óÌÖÂÛÇéÐλ㱨£¬£¬Õë¶ÔÐÔ¼ÓÒÔÖ¸µ¼¡£¡£¡£¡£¡£¸÷µ¥Î»ÒªÐγÉÔ˶¯±¨¸æÉϱ¨¼¯Íŵ³Î¯´óÌÖÂÛÔ˶¯°ì¹«ÊÒ¡£¡£¡£¡£¡£±¨¸æÒªÈÏÕæ×ܽá×ö·¨ºÍÂÄÀú£¬£¬Öصã¾Û½¹Ô˶¯Ð§¹ûת»¯ÔËÓ㬣¬ÐÎÉú³¤Ð§»úÖÆµÄÇéÐΡ£¡£¡£¡£¡£

2¡¢Ñ¡Ê÷±íÑïµä·¶¡£¡£¡£¡£¡£¼ÌÐøÐû´«ÐÂʱ´úмÌÐøÐÂ×÷ΪÏòµ¼¸É²¿µä·¶¡£¡£¡£¡£¡£Ñ¡Ê÷Ò»ÅúÄ£·¶ÈËÎ£¬×ܽáÒ»ÅúÏȽøÊ¼££¬£¬ÒÔÊʵ±·½·¨¿ªÕ¹½»Á÷Ðû½²¡£¡£¡£¡£¡£Á¬ÏµÄê¶ÈÄ¿µÄÔðÈÎÉóºË£¬£¬±íÑïÒ»ÅúË¢ÐÂÁ¢Òì¡¢¼ÌÐø×÷ΪµÄÏòµ¼¸É²¿¡¢ÖÎÀíÖ°Ô±¡¢ÊÖÒÕÖ°Ô±ºÍϲãÖ°¹¤£¬£¬Ö¸µ¼¸É²¿Ö°¹¤¼ûÏÍ˼Æë¡£¡£¡£¡£¡£

3¡¢½¨É賤Ч»úÖÆ¡£¡£¡£¡£¡£Õë¶Ô²éÕÒµÄÍ»³öÎÊÌ⽨ÕÂÁ¢ÖÆ£¬£¬ÐÎÉú³¤Ð§»úÖÆ¡£¡£¡£¡£¡£ÊáÀí´óÌÖÂÛµÄÍ·ÄÔºÍʵ¼ùЧ¹û£¬£¬ÐγÉÒ»ÅúÎñʵ¹ÜÓᢿɸ´ÖÆÍƹãµÄÖÆ¶È»úÖÆ£¬£¬ÎªÌá¸ß¹«Ë¾ÕûÌåÊÂÇéˮƽÌṩ֧³ÖºÍ°ü¹Ü¡£¡£¡£¡£¡£¸÷µ¥Î»ÒªÕÙ¿ª´óÌÖÂÛЧ¹û½»Á÷»á£¬£¬ÉÊìϤ¡¢ÍƹãÂÄÀú£¬£¬Ò»Ö±°ÑѧϰÌÖÂÛÒýÏòÉîÈë¡£¡£¡£¡£¡£

Îå¡¢×éÖ¯Ïòµ¼

£¨Ò»£©ÂäʵÔðÈΡ£¡£¡£¡£¡£¼¯Íŵ³Î¯½¨Éè¡°Ë¢ÐÂÁ¢Òì¡¢¸ß°ºÓÐΪ¡±´óÌÖÂÛÏòµ¼Ð¡×飬£¬×齨Ïòµ¼Ð¡×é°ì¹«ÊÒ£¬£¬ÈÏÕæ¶Ô´óÌÖÂÛµÄı»®×éÖ¯¡¢¶½µ¼Íƶ¯¡¢Ðû´«Ö¸µ¼µÈÊÂÇé¡£¡£¡£¡£¡£¸÷Ö±Êôµ³Î¯Òª°Ñ¿ªÕ¹´óÌÖÂÛ×÷ΪÖ÷ÒªÕþÖÎʹÃü£¬£¬ÔöÇ¿×éÖ¯Ïòµ¼£¬£¬Ï²㵳×éÖ¯Êé¼ÇÒªÇ××Ô°²ÅÅ¡¢Ç××ÔÍÆ¶¯¡£¡£¡£¡£¡£¸÷Ö±Êôµ³Î¯Òª½¨ÉèÏìÓ¦»ú¹¹£¬£¬È·±£»£»£»£Ô˶¯ÔúʵÓÐÐòÍÆ½ø¡£¡£¡£¡£¡£

£¨¶þ£©·ÖÀàÖ¸µ¼¡£¡£¡£¡£¡£Õë¶Ô´óÌÖÂÛÏ£ÍûÇéÐΣ¬£¬½ÓÄɲî±ðÐж¯¼ÓÒÔÖ¸µ¼¡£¡£¡£¡£¡£¶Ô´óÌÖÂÛ¸ãµÃºÃµÄµ³Î¯ÒªÊµÊ±×ܽáÍÆ¹ãÂÄÀú£¬£¬¶ÔÏ£Íû»ºÂýµÄÒªÔöÇ¿´ß´Ù£¬£¬¶ÔÏòµ¼°à×Ó²»ÖØÊÓ»òÊÂÇé²»Á¦µÄÒªÌá³öÆ·ÆÀ¡£¡£¡£¡£¡£¼ÈÒª±ÜÃâ¿Õ·ºÒéÂÛ£¬£¬×öÍâòÎÄÕ£¬£¬ÓÖÒª±ÜÃâ²»´¥¼°Í·ÄÔÉî´¦£¬£¬ÒÔÏêϸÊÂÇéÈ¡´ú´óÌÖÂÛ¡£¡£¡£¡£¡£Òª¿ÆÑ§×éÖ¯°²ÅÅ£¬£¬×¢ÖØÍ³³ï¼æ¹Ë£¬£¬´¦Öóͷ£ºÃ´óÌÖÂۺ͸÷ÏîÊÂÇéµÄ¹ØÏµ£¬£¬×öµ½¡°Á½²»Îó¡¢Á½Ôö½ø¡±¡£¡£¡£¡£¡£Á½¼¶»ú¹ØÒª×ª±ä×÷·ç£¬£¬ÊÂÇéÖв»¿É¸øÏ²ãÔöÌí¼ç¸º¡£¡£¡£¡£¡£

£¨Èý£©´ß´ÙÍÆ½ø¡£¡£¡£¡£¡£ÑÏ¿áÆ¾Ö¤ÖÐÑëºÍʡί¹ØÓÚͳ³ï¹æ·¶¶½²é¼ì²éÉóºËÊÂÇéµÄÒªÇó×öºÃ¶½µ¼ÊÂÇé¡£¡£¡£¡£¡£¼¯Íŵ³Î¯´óÌÖÂÛÏòµ¼Ð¡×éÏÂÉèÁªÂç¶½µ¼×飬£¬¶Ô¸÷µ¥Î»´óÌÖÂÛ¿ªÕ¹ÇéÐξÙÐдߴټì²é¡£¡£¡£¡£¡£¼¯ÍŸ÷Ö±Êôµ³Î¯Ò²Òª½¨ÉèÏìÓ¦µÄ´ß´ÙÖ¸µ¼»úÖÆ¡£¡£¡£¡£¡£Òª°Ñ´óÌÖÂÛÁÐÈëµ³×éÖ¯Ö÷ÒªÈÏÕæÍ¬Ö¾×¥Ï²㵳½¨ÊöÖ°ºÍÄê¶ÈÄ¿µÄÔðÈÎÉóºËÄÚÈÝ¡£¡£¡£¡£¡£ÊµÊ±ÕÆÎÕ´óÌÖÂÛÏ£ÍûÇéÐΡ¢±¡Èõ»·½Ú¼°Õû¸ÄЧ¹û£¬£¬±ÜÃâ·ºÆðÊÂÇéÀäÇø¡¢ËÀ½Ç£¬£¬ÊµÊ±·¢Ã÷Ï¢Õù¾öÎÊÌâ¡£¡£¡£¡£¡£

£¨ËÄ£©ÓªÔìÆø·Õ¡£¡£¡£¡£¡£ÒªÖƶ©´óÌÖÂÛÐû´«¼Æ»®£¬£¬×öºÃÐû´«±¨µÀºÍÓßÂÛÖ¸µ¼ÊÂÇé¡£¡£¡£¡£¡£³ä·ÖÑéչýÌåÈÚºÏÓÅÊÆ£¬£¬È«·½Î»±¨µÀ´óÌÖÂÛÏ£ÍûÇéÐΣ¬£¬Ðû´«½â¶ÁÖÐÑëºÍʡί¹ØÓÚˢпª·ÅÔÙ³ö·¢µÄÖ÷Òª¾«ÉñºÍ°²ÅÅÒªÇ󡣡£¡£¡£¡£Í¨¹ý¾ÙÐб¨¸æ»á¡¢½²×ù¡¢Ðû´«¿ÚºÅµÈÐÎʽ£¬£¬³ä·ÖʹÓúÃ΢ÐŵÈÐÂýÌ壬£¬·¢¶¯È«ÌåÖ°¹¤ÈºÖÚÆð¾¢¼ÓÈë´óÌÖÂÛ¡£¡£¡£¡£¡£°ÑÏßÉÏÏßÏÂÁ¬ÏµÆðÀ´£¬£¬ÊµÊ±ÍÆËÍÔ˶¯ÇéÐκÍÏȽøµä·¶¡£¡£¡£¡£¡£Í¨¹ýÖ°¹¤ÈºÖÚϲÎÅÀÖ¼ûµÄÐû´«Ö¸µ¼·½·¨£¬£¬ÔÚÈ«¼¯ÍÅÓªÔì½â·ÅÍ·ÄÔ¡¢¶Ô±êÒ»Á÷£¬£¬Ë¢ÐÂÁ¢Òì¡¢¸ß°ºÓÐΪµÄÓÅÒìÆø·Õ¡£¡£¡£¡£¡£

¸½¼þ£º1.¼¯ÍÅ¡°Ë¢ÐÂÁ¢Òì¡¢¸ß°ºÓÐΪ¡±´óÌÖÂÛÐж¯°²ÅÅ

2.¡°Ë¢ÐÂÁ¢Òì¡¢¸ß°ºÓÐΪ¡±´óÌÖÂÛÏòµ¼Ð¡×é×é³ÉÃûµ¥

¸½¼þ1£º

×ðÁú¿­Ê±ÈËÉú¾ÍÊDz«¡¤(ÖйúÇø)¹Ù·½ÍøÕ¾

×ðÁú¿­Ê±ÈËÉú¾ÍÊDz«¡¤(ÖйúÇø)¹Ù·½ÍøÕ¾

×ðÁú¿­Ê±ÈËÉú¾ÍÊDz«¡¤(ÖйúÇø)¹Ù·½ÍøÕ¾

×ðÁú¿­Ê±ÈËÉú¾ÍÊDz«¡¤(ÖйúÇø)¹Ù·½ÍøÕ¾

¸½¼þ2£º

¼¯ÍÅ¡°Ë¢ÐÂÁ¢Òì¡¢¸ß°ºÓÐΪ¡±´óÌÖÂÛ

Ïòµ¼Ð¡×é×é³ÉÃûµ¥

×é ³¤£ºËï ²¨

¸±×鳤£ºÀîÎÀƽ

³É Ô±£ºÎâ³½ÏÈ Î ¸Õ Çǽ¨·å ÀîÓîÃô ¹¢ÅôÅô Äß»ª¹â å£Ì¨Ó¡Óñ ÆîÁ¢Öù ÁõÈÊÍú ¶Å Èñ ÕÅÖ¾Àû ÑîÉØÓ Åá׿·É Àî±£»£»£»£»ª ÕÅÔó·å Íõ³ç¾ü

Ïòµ¼×éÏÂÉè°ì¹«ÊÒ£¬£¬ÉèÔÚ¼¯Íŵ³Î¯ÊÂÇ鲿£¬£¬ÈÏÕæ¶Ô´óÌÖÂÛµÄͳ³ïЭµ÷¡¢¶½µ¼Íƶ¯¡¢Ðû´«Ö¸µ¼µÈÊÂÇé¡£¡£¡£¡£¡£×é³ÉÖ°Ô±£º

Ö÷ ÈΣºÓãºé²¨

¸±Ö÷ÈΣº»Æ ±ó ÂÞÕòɽ ºú´ºË¨ Íõºè·É ÑîÏþÇå ÈλÛÀö Ëïºì±ö

Ïòµ¼×é°ì¹«ÊÒÏÂÉè×ÛºÏ×é¡¢Ðû´«×é¡¢ÁªÂç¶½µ¼×é3¸öרÏîÊÂÇéС×飬£¬×鳤»®·ÖÓÉÈλÛÀö¡¢ÑîÏþÇå¡¢Ëïºì±ö¼æÈΡ£¡£¡£¡£¡£

¡¾ÍøÕ¾µØÍ¼¡¿¡¾sitemap¡¿